RouteToNorthAtMinX

ipkiss3.all.RouteToNorthAtMinX(**kwargs)

Routes the start_port to a line pointing North at an X coordinate which is larger or equal to the x_position specified.

This means that the output port will be at, or eastward of, the x_position.

Parameters
start_portPort object

port to be routed (starting point of the Route)

bend_radiuspositive number

radius of the bends used in the route. Default is taken from TECH.WG.BEND_RADIUS

min_straightnonnegative number

minimum length of a straight section between bends. Default is taken from TECH.WG.MIN_STRAIGHT

start_straightnonnegative number

minimum length of the first straight section. Default is the same as min_straight

end_straightnonnegative number

minimum length of the last straight section. Default is the same as min_straight

rounding algorithmShapeModifier object

algorithm which produces the bend shape given the coordinates of the waypoints. default is a circular bend

x_positionnumber

x-coordinate of the output port

Returns
RouteToAngle or RouteToLine object

Examples

from technologies import silicon_photonics
import ipkiss3.all as i3

start_port = i3.OpticalPort(name="in", position=(0.0, 0.0), angle_deg=45.0)

# create the route object
route = i3.RouteToNorthAtMinX(start_port=start_port,
                           start_straight=10.0,
                           end_straight=20.0,
                           x_position=0.0)

# a route is a Shape, so we can use it to draw a waveguide
wg = i3.RoundedWaveguide()
layout = wg.Layout(shape=route)
layout.visualize()
../../../_images/ipkiss3-all-RouteToNorthAtMinX-1.png
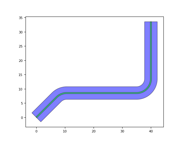
from technologies import silicon_photonics
import ipkiss3.all as i3

start_port = i3.OpticalPort(name="in", position=(0.0, 0.0), angle_deg=45.0)

# create the route object
route = i3.RouteToNorthAtMinX(start_port=start_port,
                              start_straight=10.0,
                              end_straight=20.0,
                              x_position=40.0)

# a route is a Shape, so we can use it to draw a waveguide
wg = i3.RoundedWaveguide()
layout = wg.Layout(shape=route)
layout.visualize()
../../../_images/ipkiss3-all-RouteToNorthAtMinX-2.png